Skip to content

Architecture

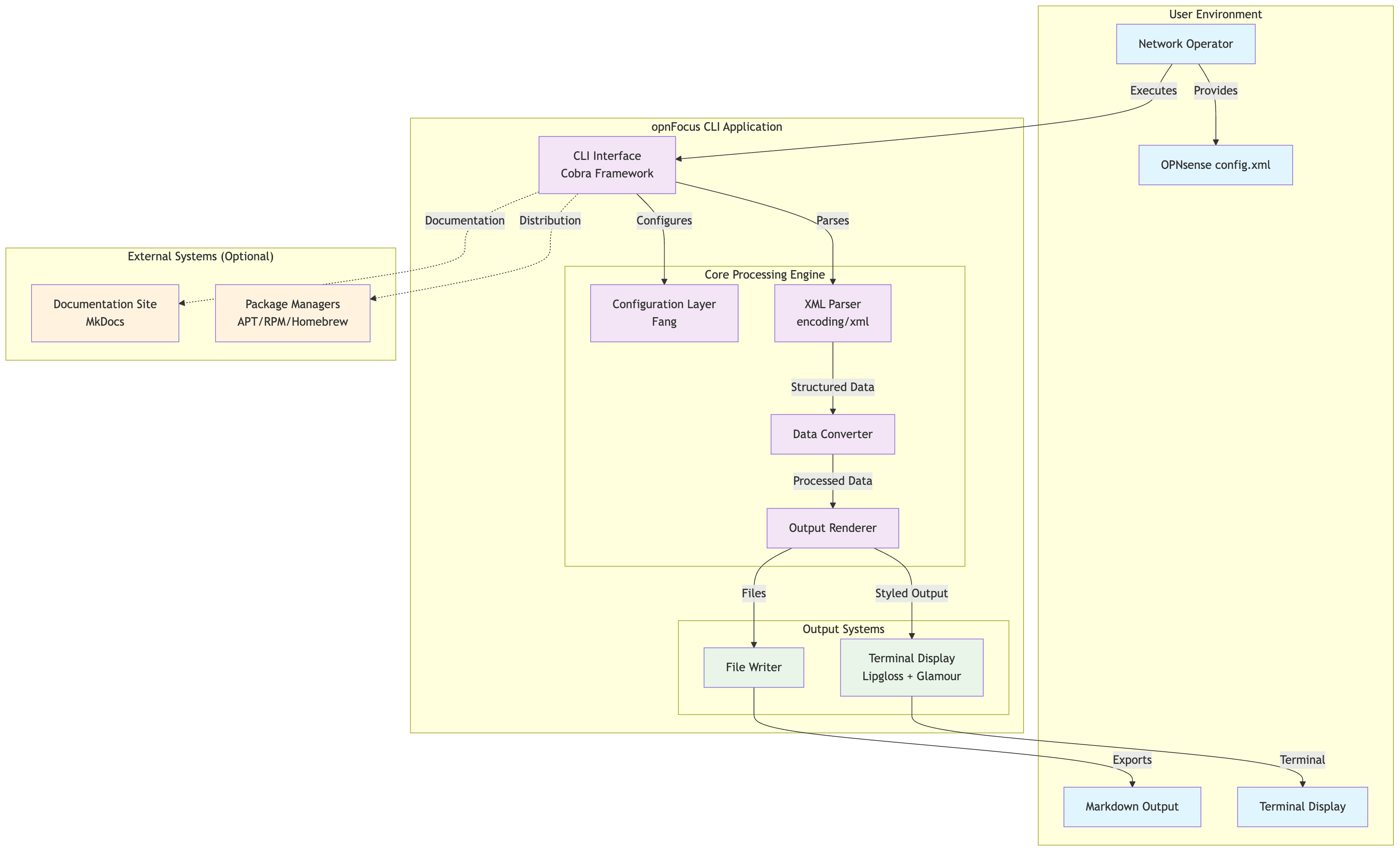
opnDossier's architecture documentation has been split into focused sub-documents. Start with the overview and follow the cross-links for deeper detail on the pipeline and the plugin system.

Note on deep links: external references of the form architecture.md#some-anchor may no longer resolve. Section-level anchors now live in the sub-documents linked below.

  • Overview — design principles, technology stack, public package boundaries, top-level components, the CommonDevice data model, multi-device support, and cross-cutting concerns (air-gap, security, deployment).
  • Pipelines — the DeviceParser registry, the parse → convert → enrich → render pipeline, the programmatic markdown generation architecture, the FormatRegistry dispatch layer, the warning system, and the versioning strategy.
  • Plugin System — the audit command surface, the compliance plugin registry and trust model, the dynamic loader, and the panic-recovery contract.